rf-frostzone.ru
rf-frostzone.ru

M0 m1 m2 (95) 사진

如何理解货币概念中的m0 m1 m2 - 知乎

Histone modifications and their roles in macrophage-mediated inflammation:  a new target for diabetic wound healing

一张图搞懂什么是M0、M1 、M2_m0m1m2图表解柝-CSDN博客

Money Supply

The Making of Money - by Rahul Rao, CFA

PPT - M0, M1, M2 PowerPoint Presentation, free download - ID:2659780

M0、M1、M2 是什麼?一篇看懂現代貨幣的祕密– 呢喃貓商學院Murmurcats

M0、M1和M2,对企业和百姓意味着什么?(财经科普)

Money Supply | PPTX

M0、M1、M2 是什麼?一篇看懂現代貨幣的祕密– 呢喃貓商學院Murmurcats

Role of Microglial M1/M2 Polarization in Relapse and Remission of  Psychiatric Disorders and Diseases

Understanding M1 Money Supply: Definition, Calculation, and Impacts

Oncology Letters

中国m0 m1 m2 m3怎么划分的- 抖音

Introduction To Money Supply And Inflation - FasterCapital

PPT - Understanding the Measurements of Money Supply – By Prof. Simply  Simple PowerPoint Presentation - ID:6984507

M0 motorway (Hungary) - Wikipedia

一文看懂流动性(M0、M1、M2) - 知乎

Amazon.co.jp: Cable Marking 0.1mm2-16mm2 M0 M1 M2 Arabic Numeral M Clip  Network Ethernet Wire Number Label Tube Cable Marker Colorful Cable  Management (Color : M5 100PCS) : DIY, Tools & Garden

Flowchart describing how the coefficients m0, m1, and m2 in Equation... |  Download Scientific Diagram

Monetary Base Explained: Definition, Components, and Examples

Oncology Reports

M0、M1、M2和基础货币比较_皮书数据库

Spectrum of Macrophage Polarization From M0 to M1 and M2 Subtypes |  BioRender Science Templates

The Chitosan/Agarose/NanoHA Bone Scaffold-Induced M2 Macrophage  Polarization and Its Effect on Osteogenic Differentiation In Vitro

The polarization method and cytokine expression of M0, M1 and M2... |  Download Scientific Diagram

THERAPUETIC TARGETING OF MACROPHAGE POPULATIONS BY ONCOLYTIC VESICULAR  STOMATITIS VIRUS A Thesis by MEGAN ASHLEY POLZIN Submitt

Macrophage and Microglia Polarization

Fire grades - Woodenha Industries

The Role of Macrophages in Sarcoma Tumor Microenvironment and Treatment

How The System Works 2 | Biblical Views and World Economics

Monocytes/Macrophages and Atherogenesis

The Monetary Circuit in a Financialized Economy. From Credit Creation to  Profit Realization

Frontiers | Shaping Polarization Of Tumor-Associated Macrophages In Cancer  Immunotherapy

What is M3 Money Supply? Definition, Components, and Economic Role

Exosomes derived from M0, M1 and M2 macrophages exert distinct influences  on the proliferation and differentiation of mesenchymal stem cells [PeerJ]

Kinh tế vĩ mô: ý nghĩa của cung tiền M0 M1 M2 M3 #richkidstrading  #kinhtevimo #kienthuctaichinh #cungtien #m0m1m2m3

Money supply: M0, M1, and M2 | The monetary system | Macroeconomics | Khan  Academy

Understanding Money Supply: Types and Economic Impact

Fig 2 | PLOS One

央行官宣数字货币,是割韭菜还是方便大众? 大家可以先了解下M0、M1和M2的概念:M0:指流通中的现金,也就是中央银行发行的纸质货币。M1 :指狭义货币,为M0与非...

Exosomes derived from M0, M1 and M2 macrophages exert distinct influences  on the proliferation and differentiation of mesenchymal stem cells [PeerJ]

Monetary Aggregates M0, M1, M2, M3, M4 | Narrow Money, Broad Money, Money  Supply

The Role of Macrophage Phenotype in the Vascularization of Prevascularized  Human Bone Marrow Mesenchymal Stem Cell Sheets | Stem Cells and Development

Jaw Periosteum-Derived Mesenchymal Stem Cells Regulate THP-1-Derived  Macrophage Polarization

Define the M1, M2, and M3 Money Aggregates (PMAC5112 - LU2/LO4)

Money Multiplier and Measures of Money Supply : M0, M1, M2, M3, M4 : For  UPSC

M0: The Foundation of Monetary Aggregates - FasterCapital

M0: The Foundation of Monetary Aggregates - FasterCapital

Convex and concave micro-structured silicone controls the shape, but not  the polarization state of human macrophages - Biomaterials Science (RSC  Publishing) DOI:10.1039/C6BM00425C

货币供应量解密:M0、M1、M2一看就懂!

中国m0 m1 m2 m3怎么划分的- 抖音

Money supply | PPTX

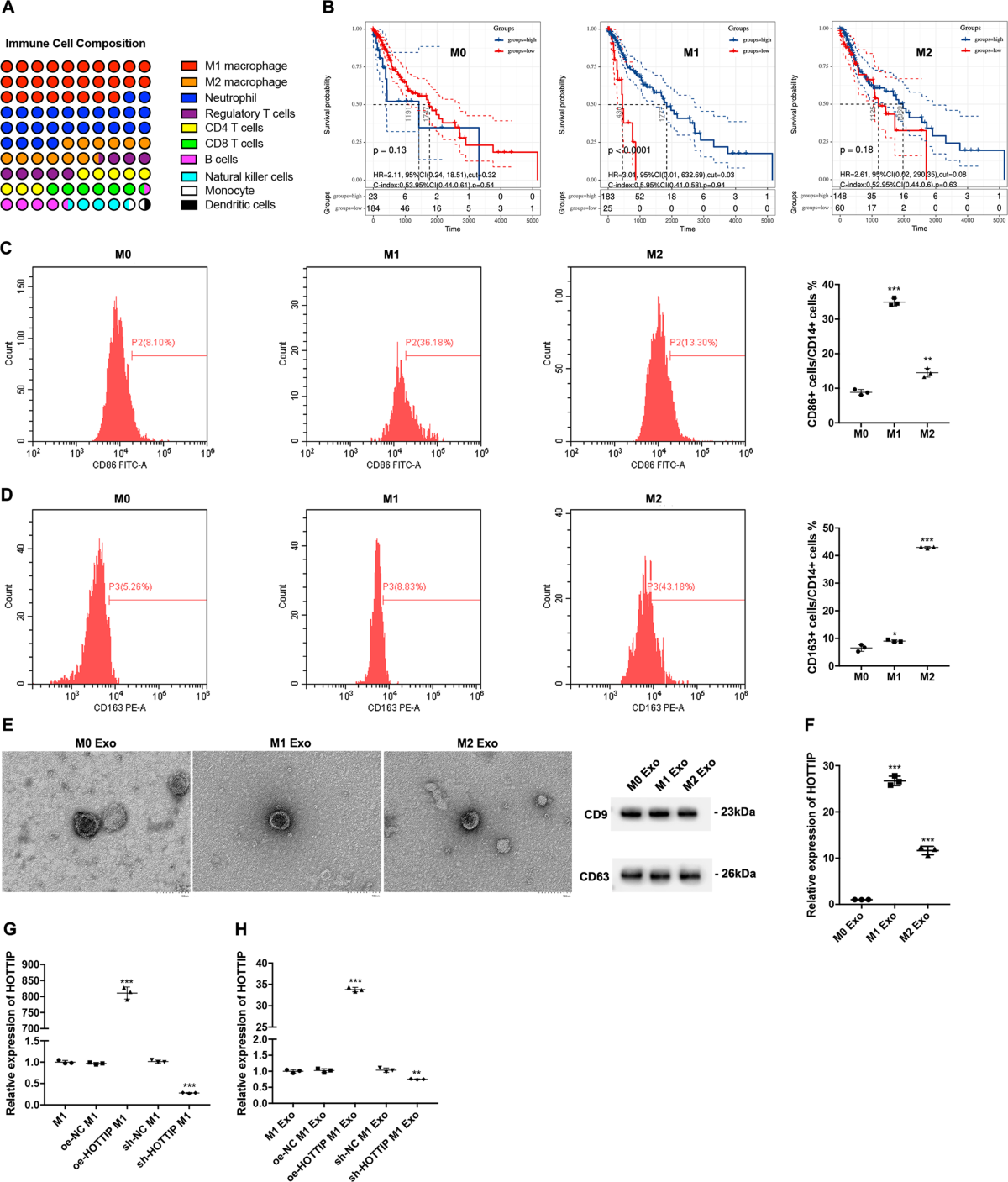
M1 macrophage-derived exosomes and their key molecule lncRNA HOTTIP  suppress head and neck squamous cell carcinoma progression by upregulating  the TLR5/NF-κB pathway | Cell Death & Disease

Glycation of macrophages induces expression of pro-inflammatory cytokines  and reduces phagocytic efficiency - Figure f1 | Aging

Mapping between entities at the M0, M1, and M2 levels | Download Scientific  Diagram

Protocol for lipid mediator profiling and phenotyping of human M1- and M2-monocyte-derived  macrophages during host-pathogen interactions

What is M1, M2, and M3? AP® Macroeconomics Crash Course | Albert.io

QUESTION 8: Four 8 MByte memory chips (named M0, M1, M2, M3) are connecte..

Untitled

M0: The Foundation of Monetary Aggregates - FasterCapital

2 M1 - FasterCapital

Money Supply & Components of money Supply | PPTX

▷ Geldmenge » Definition, Erklärung & Beispiele + Übungsfragen

M0 M1 M2 M3 M4 Money Supply - Money Aggregates - Stock of Money | Narrow  Money & Broad Money - UPSC

Measures of Money Supply: M0, M1, M2, M3, M4 Explained - Studocu

Why is the second statement correct, as M0 has the most liquidity right? :  r/UPSC

IgE re-programs alternatively-activated human macrophages towards  pro-inflammatory anti-tumoural states - eBioMedicine

Broad Money - Definition, Explained, Formula, Vs Narrow Money

Oncology Letters

Morphology of M0, M1, or M2 macrophages after culture (A) M0, M1, or M2...  | Download Scientific Diagram

聊聊M0、M1、M2 M0,即为流通的现金。 指的是单位(银行体系以外单位)库存现金和居民手持现金之和。M0与消费密切相关,M0越多,就说明咱...

货币社融· GitBook

7月M1-M2增速负剪刀差扩大背后

M0 Money Supply: The Lifeblood of Currency in Circulation - FasterCapital

🍁 Acute Myeloid Leukemia: AML)🍁 🍂AML-M0 : Acute myeloblastic leukemia  with minimal differentiation 🍂AML-M1 : Acute myeloblastic leukemia without  maturation 🍂AML-M2 : Acute myeloblastic leukemia with maturation 🍂AML-M3  : Acute promyelocytic leukemia

Reprogramming liver metastasis-associated macrophages toward an  anti-tumoral phenotype through enforced miR-342 expression

M1/M2巨噬细胞实验

PPT - Understanding Money: Functions, Types, and Economic Impact PowerPoint  Presentation - ID:1834608

What is Macrophage Polarization? LubioScience Blog

prelimswithlegacyias Which monetary aggregate is referred to as Narrow  Money? A. M0 B. M1 C. M2 D. M3 #UPSCMCQ #UPSC2025 #UPSCexam #IndianUPSC  #UPSCPreparation #UPSCexam2025 #UPSCprelims2025 #IASCourse #LegacyIAS  #CivilServices #UPSCaspirant ...

Why is the second statement correct, as M0 has the most liquidity right? :  r/UPSC

Macrophage and Microglia Polarization

M1 and M2 Money Supply Explained (The Easy Way) | Think Econ

Prior Pro-inflammatory Polarization Changes the Macrophage Response to IL-4  | bioRxiv

Frontiers | Immunosuppressive cells in acute myeloid leukemia: mechanisms  and therapeutic target

File:K-map minterms.svg - Wikimedia Commons

IIBM & Society - iib.uam.es

Growth differentiation factor 11 modulates metabolism, mitigating the  pro-tumoral behavior provided by M2-like macrophages in hepatocellular  carcinoma-derived cells

Solved Simplify of the following Boolean | Chegg.com

Money Supply & Components of money Supply | PPTX

Unraveling the role of M2 TAMs in ovarian cancer dynamics: a systematic  review | Journal of Translational Medicine | Springer Nature Link

The potential role of tumor-derived exosomes in diagnosis, prognosis, and  response to therapy in cancer

Social Democracy for the 21st Century: A Realist Alternative to the Modern  Left: Austrian Measures of the Money Supply

16 февраль 0 0
2023 copyright text.