rf-frostzone.ru
rf-frostzone.ru
Найти
Rf-frostzone リップル
»
linux 内存
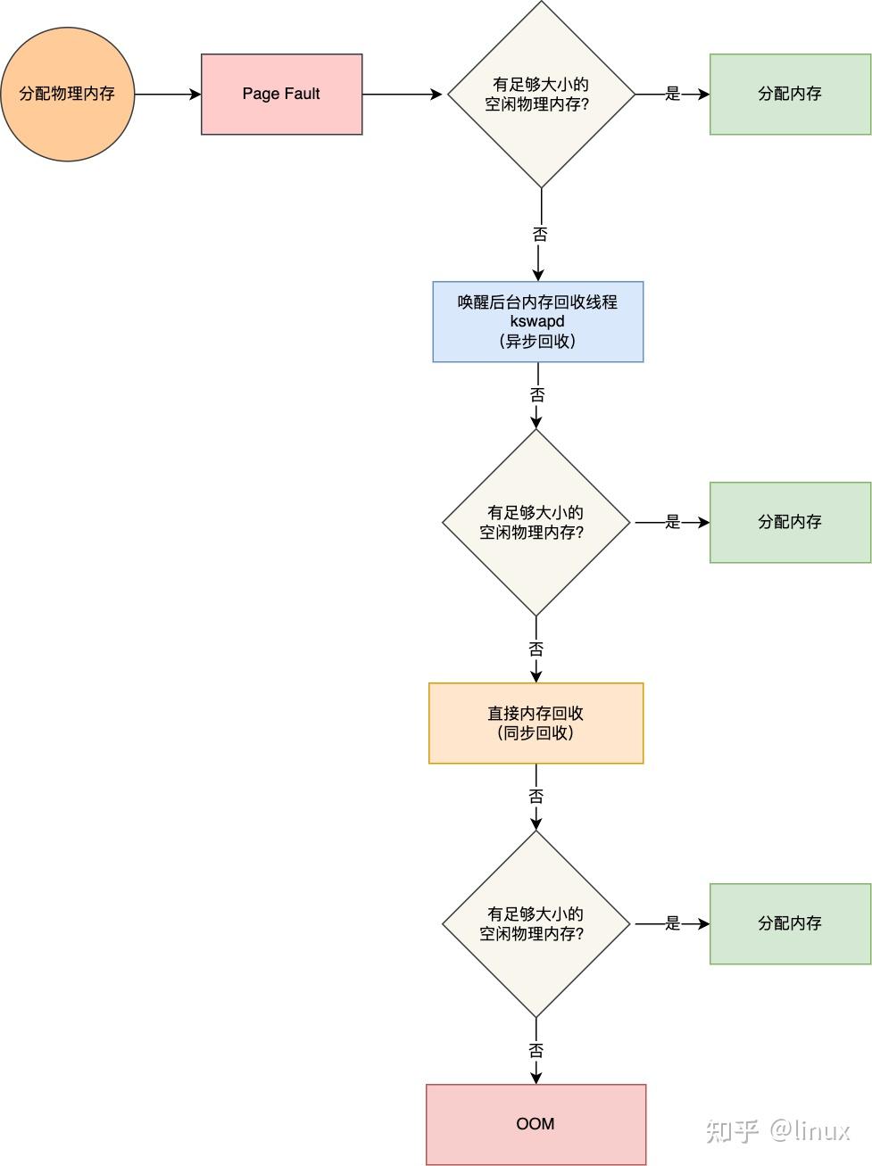
» Linux 内存 回收 命令 (98) 사진
Linux 内存 回收 命令 (98) 사진
0
1
2
3
4
5
16 февраль
0
0
linux 内存
Похожие статьи
Linux 内存 回收 策略 (92) 사진
Linux 内核 内存 回收 (97) 사진
Linux 内存 回收 (95) 사진
Kilo code 怎么 样 (98) 사진
Kilo code 使用 (99) 사진