rf-frostzone.ru
rf-frostzone.ru

Kd 參數 60 3 3 (99) 사진

CRISPR-free, programmable RNA pseudouridylation to suppress premature  termination codons: Molecular Cell

Frontiers | Patient perspectives on acromegaly disease burden: insights  from a community meeting

K線圖怎麼看?16種K線(K棒)型態判斷一次了解- Fugle 富果客服中心

技術存股功能如何使用? 一文看懂「KD存」及設定訣竅!

主力拉升:出现这种情况,马上买入!这才是起飞前的真买点! - YouTube

Cortical Face-Selective Responses Emerge Early in Human Infancy | eNeuro

通达信成功率高的选股指标公式_夸克文档

Cryo-EM structures of CRAF/MEK1/14-3-3 complexes in autoinhibited and  open-monomer states reveal features of RAF regulation | Nature  Communications

布林通道選股教學:三條線告訴你何時該買,何時該賣、壓力支撐位! - 懶人經濟學

Long‐term safety and effectiveness of fenfluramine in children and adults  with Dravet syndrome - Scheffer - 2025 - Epilepsia - Wiley Online Library

Myopia and high myopia trends in Chinese children and adolescents over 25  years: a nationwide study with projections to 2050 - The Lancet Regional  Health – Western Pacific

K線圖怎麼看?16種K線(K棒)型態判斷一次了解- Fugle 富果客服中心

KD指標怎麼看?如何應用來判斷買賣時機?

常見問答- 其他A+與e櫃台功能| 玉山證券. E.SUN Securities

Frontiers | Prediction, prevention, and management of right ventricular  failure after left ventricular assist device implantation: A comprehensive  review

FOMC升息現轉折,電子吹起多頭反彈號角

Yahoo購物中心

KD指標怎麼看?如何應用來判斷買賣時機?

The Weight-loss Effect of GLP-1RAs Glucagon-Like Peptide-1 Receptor  Agonists in Non-diabetic Individuals with Overweight or Obesity: A  Systematic Review with Meta-Analysis and Trial Sequential Analysis of  Randomized Controlled Trials - The American

PAK3 activation promotes the tangential to radial migration switch of  cortical interneurons by increasing leading process dynamics and disrupting  cell polarity | Molecular Psychiatry

European Resuscitation Council Guidelines 2025 Newborn Resuscitation and  Support of Transition of Infants at Birth - Resuscitation

技術分析新手懶人包|K線、指標、價量關係一文快速搞懂!|豐雲學堂2026 年01 月

股票入門2025】K棒教學:日K、週K怎麼用?想知道股票買進的時機,你必須知道這些支撐、壓力|新手股票入門教學– 學吧LearningPa

KD指標完整教學,找出高檔鈍化、黃金交叉與KD背離|KDJ指標、KD線參數設定- 量化通QuantPass

Mapping the placental galectin-3 interactome identifies CD9 and ITGB1 as  functional glycoprotein counterreceptors during syncytialization | PNAS

股票入門2025】K棒教學:日K、週K怎麼用?想知道股票買進的時機,你必須知道這些支撐、壓力|新手股票入門教學– 學吧LearningPa

隨機指標- 維基百科,自由的百科全書

8月ETF領息行事曆) 2檔市值型ETF殖利率逾4%!

Best 8K DP KVM Switch Docking Station for 2 PCs & 3 Monitors

KD指标是什么?最完整的KD指标教学在这里!

Mechanobiology across timescales | Nature Reviews Physics

以岭健康-下单立减+单品包邮】以岭鸿洋神牌褪黑素维生素B6胶囊0.3g/粒*60粒/瓶效期到26年3月,介意者慎拍

Meta AI Introduces COCONUT: A New Paradigm Transforming Machine Reasoning  with Continuous Latent Thoughts and Advanced Planning Capabilities -  MarkTechPost

20周均線及60日均線共同運用選飆股- 玩股神探| 投資網誌| 玩股網

0050操作看KD指標:K值小於20買、大於80賣?這細節若沒注意,當心賠大錢… -Smart智富ETF研究室- Smart自學網|財經好讀- 股票-

布林通道選股教學:三條線告訴你何時該買,何時該賣、壓力支撐位! - 懶人經濟學

RSI教學-RSI是什麼?RSI背離、黃金交叉等指標運用

KD指標-逆勢策略2|TradeYourself|聚財網

一位期货日内短线交易高手的交易技法(附详细方法) - 知乎

What If Not All Metabolites from the Uremic Toxin Generating Pathways Are  Toxic? A Hypothesis

Stages of kidney disease (CKD) - American Kidney Fund

KD指标是什么?最完整的KD指标教学在这里!

CRISPR-free, programmable RNA pseudouridylation to suppress premature  termination codons: Molecular Cell

20MA居然不是月均線?用台積電(2330)教你搞懂均線怎麼看! - 玩股小博士| 投資網誌| 玩股網

KD線怎麼看? 不同週期的KD線終極戰法,帶你1次搞懂所有交易策略!

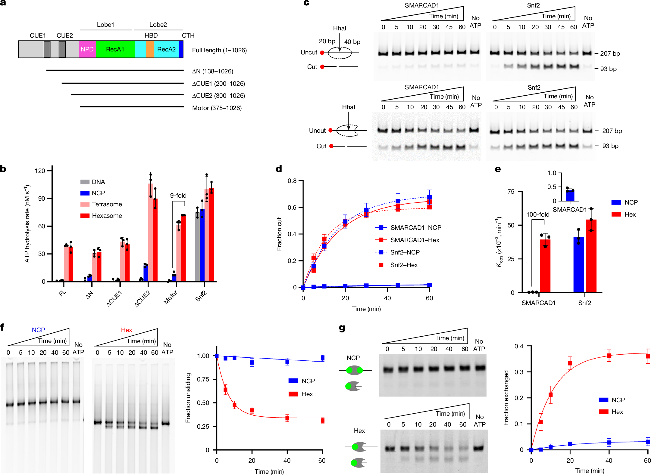
Subnucleosome preference of human chromatin remodeller SMARCAD1 | Nature

Mapping and engineering RNA-driven architecture of the multiphase nucleolus  | Nature

How to Fix a Collapsed Print Model

KD指標是什麼?如何運用?最完整的KD指標教學- Mr.Market市場先生

Chromatin context-dependent regulation and epigenetic manipulation of prime  editing: Cell

学习率— PaddleEdu documentation

Global, regional, and national burden of chronic kidney disease in adults,  1990–2023, and its attributable risk factors: a systematic analysis for the  Global Burden of Disease Study 2023 - The Lancet

Frontiers | Exogenous application of selenium on sunflower (Helianthus  annuus L.) to enhance drought stress tolerance by morpho-physiological and  biochemical adaptations

Frontiers | Validation of Hv1 channel functions in BV2 microglial cells  using small molecule modulators

XQ量化積木APP】隨時回測你的投資策略! - XQ 全球贏家

An approach to produce thousands of single-chain antibody variants on a SPR  biosensor chip for measuring target binding kinetics and for deep  characterization of antibody paratopes | bioRxiv

VS Code - OI Wiki

解决Qwen3-Max 限速问题: 429 配额不足错误的5 种方案- Apiyi.com Blog

布林通道選股教學:三條線告訴你何時該買,何時該賣、壓力支撐位! - 懶人經濟學

KD指標完整教學,找出高檔鈍化、黃金交叉與KD背離|KDJ指標、KD線參數設定- 量化通QuantPass

A model for stimulation of enzyme activity by a competitive inhibitor based  on the interaction of terazosin and phosphoglycerate kinase 1 | PNAS

MACD指標完整教學,頂背離與黃金交叉應用|MACD參數與公式、MACD高檔背離、底背離- 量化通QuantPass

常見問題懶人包】#技術線圖功能小教室1 三竹股市技術線圖的功能多多小編幫粉絲們統整後分批說明這次介紹三大常見問題

CRISPR-free, programmable RNA pseudouridylation to suppress premature  termination codons: Molecular Cell

KD指標怎麼看?如何應用來判斷買賣時機?

Loss of heterozygosity of CYP2D6 enhances the sensitivity of hepatocellular  carcinomas to talazoparib - eBioMedicine

米家三区洗衣机Pro 滚筒10kg立即购买-小米商城

Mapping global brain reconfigurations following local targeted  manipulations | PNAS

ERS/EULAR clinical practice guidelines for connective tissue  disease-associated interstitial lung disease developed by the task force  for connective tissue disease-associated interstitial lung disease of the  European Respiratory Society (ERS) and the ...

新版教學】如何設定自己慣用的均線參數? - 玩股小博士| 投資網誌| 玩股網

TradingView教學》市場先生教你學會TradingView看盤軟體- Mr.Market市場先生

A new characterisation of acute traumatic brain injury: the NIH-NINDS TBI  Classification and Nomenclature Initiative - The Lancet Neurology

Dynamic Isolation Systems - Technical Information

华为智慧屏V65 3代

KD 線怎麼計算?計算公式、參數設定、數值怎麼看一次搞懂!-口袋學堂

KD 線怎麼計算?計算公式、參數設定、數值怎麼看一次搞懂!-口袋學堂

股票入門2025】K棒教學:日K、週K怎麼用?想知道股票買進的時機,你必須知道這些支撐、壓力|新手股票入門教學– 學吧LearningPa

Non-steroidal anti-inflammatory drugs in the perioperative period - BJA  Education

Spray‐dried Ni‐Co Bimetallic Catalysts for Dry Reforming of Methane -  Küchen - 2024 - ChemCatChem - Wiley Online Library

KD指標完整教學,找出高檔鈍化、黃金交叉與KD背離|KDJ指標、KD線參數設定- 量化通QuantPass

Perspective on Lignin Conversion Strategies That Enable Next Generation  Biorefineries - Shrestha - 2024 - ChemSusChem - Wiley Online Library

KD指标是什么?最完整的KD指标教学在这里!

3. PID控制器参数整定— [野火]电机应用开发实战指南—基于STM32 文档

A structural atlas of death domain fold proteins reveals their versatile  roles in biology and function | PNAS

每当碰到“水上双金叉” 形态,我会果断出击,因为后面通常就是主升浪。

KD指標怎麼看?KD黃金交叉是什麼意思?|新手技術分析|豐雲學堂2026 年01 月

Diabetic Ketoacidosis (DKA) - EMCrit Project

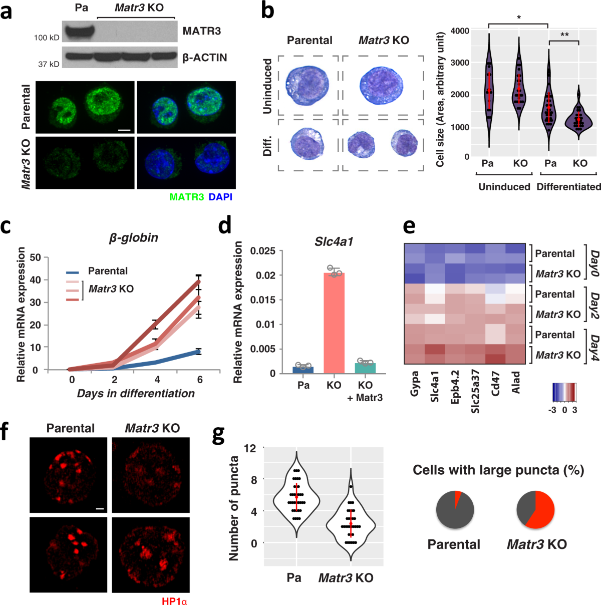
Inner nuclear protein Matrin-3 coordinates cell differentiation by  stabilizing chromatin architecture | Nature Communications

KD指標是什麼?如何運用?最完整的KD指標教學- Mr.Market市場先生

Spatiotemporally resolved GPCR interactome uncovers unique mediators of  receptor agonism: Cell Chemical Biology

The ASCEND-NHQ randomized trial found positive effects of daprodustat on  hemoglobin and quality of life in patients with non-dialysis chronic kidney  disease - Kidney International

CRISPR-free, programmable RNA pseudouridylation to suppress premature  termination codons: Molecular Cell

我習慣回測3年只是礙於XQ能抓下來的資料只有2年就丟2年的資料給Gemini回測囉

CRISPR-free, programmable RNA pseudouridylation to suppress premature  termination codons: Molecular Cell

A facultative plasminogen-independent thrombolytic enzyme from Sipunculus  nudus | Nature Communications

Best 8K DP KVM Switch Docking Station for 2 PCs & 3 Monitors

常見問題懶人包】#技術線圖功能小教室2 小編又幫粉絲們整理出三大項常見問題✨ 都是三竹股市內好用小功能👍 ☑隱藏的價格小工具

KD 線怎麼計算?計算公式、參數設定、數值怎麼看一次搞懂!-口袋學堂

16 февраль 0 0
2023 copyright text.